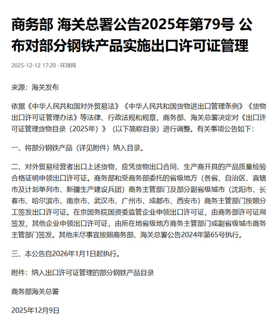
根据国家最新规定,自2026年1月1日起,出口热轧钢板、无缝钢管等23类钢铁产品,外贸企业必须提前申领《出口许可证》,方可办理报关手续。这将对相关海运出口流程产生直接影响。

此次纳入许可证管理的钢铁产品,涵盖建筑用钢、工业机械用钢及特种钢材等多个品类,主要涉及对欧盟、东南亚、非洲等地区的出口业务。据海关数据显示,2025年我国上述品类钢铁产品出口量达890万吨,占钢铁出口总量的18%,其中通过海运方式运输的占比超90%,涉及货代企业超2000家。
值得注意的是,此次政策还明确了许可证的申请流程和有效期:企业需通过商务部“国际贸易单一窗口”提交申请,审核周期为3-5个工作日,许可证有效期为6个月,且不得转借或涂改。对此,货代企业提醒客户,需根据生产计划和运输周期合理安排许可证申请时间,避免因证件过期影响出口。
对于中小外贸企业而言,政策调整可能带来一定的流程复杂度提升。为此,部分货代企业联合行业协会推出政策解读服务,如组织线上培训讲解许可证申请要点、整理不同品类钢铁产品的申报规范等。“我们还专门制作了《钢铁产品出口许可证办理指南》,包含申请流程图、常见问题解答等内容,帮助客户快速掌握操作要点。”上述负责人补充道。

随着政策实施日期临近,目前已有多家货代企业完成内部流程优化,包括在系统中新增许可证信息录入模块、与海关报关系统实现数据对接等,确保2026年1月起能为客户提供顺畅的物流服务。业内人士建议,外贸企业和货代企业应加强沟通,提前梳理2026年一季度的出口计划,避免政策过渡期出现物流延误。
本文出处:航隼帮货代网 | https://www.hangsunbang.com/news/Industry/1857.html
请尊重作者知识产权,经平台授权转载请注明出处
航隼帮免责声明:信息有可能转载自其他媒体,航隼帮登载此文出于传递更多信息之目的,文章内容仅代表一家之言供参考,不构成任何建议。
最新修改编辑:2026年01月06日 20:09:53
上一篇:墨西哥专线再“爆雷”:上百货柜滞留,清关成“死亡陷阱”
下一篇:亚马逊首个全球智能枢纽仓(GWD),将于2026年3月落户深圳



























工信部备案:
粤公网安备 44060602002471号



